

穗府辦〔2014〕20號
廣州市人民政府辦公廳關于印發廣州市危險化學品事故應急預案的通知
各區、縣級市人民政府,市政府各部門、各直屬機構,市應急委各成員單位:
《廣州市危險化學品事故應急預案》已經市人民政府同意,現印發給你們。請結合廣州市突發事件總體應急預案要求,認真組織實施。
廣州市危險化學品事故應急預案
1 總則
1.1 編制目的
規范我市危險化學品事故應急救援程序,高效組織、指導應急救援工作,提高應急處置能力,最大限度減少事故造成的人員傷亡和財產損失,維護社會穩定,為建設幸福廣州提供安全保障。
1.2 適用范圍
本預案作為《廣州市生產安全事故應急預案》的專項應急預案,適用于廣州市危險化學品生產、經營、儲存、運輸、使用和廢棄危險化學品處置過程中發生的,需要由市政府負責協助處置的重大、特別重大及負責處置的較大危險化學品事故,或者超出事發區(縣級市)人民政府處置能力的危險化學品事故。
特別重大、重大危險化學品事故的應急救援工作按照國家、省相關預案執行;一般危險化學品事故的應急救援工作由各區(縣級市)人民政府負責處置。
民用爆炸品、放射性物品、核能物質、煙花爆竹和城鎮燃氣事故的應急救援,不適用本預案。上述危險化學品的行業主管部門負責組織制訂相應的應急預案。
本市行政區域內危險化學品鐵路運輸、航空運輸事故的應急救援不適用本預案。
1.3 工作原則
(1)以人為本、減少損失。始終把保障人民群眾的生命財產安全作為應急救援工作的出發點和落腳點,最大限度地減少事故災難造成的人員傷亡、財產損失和社會影響。
(2)反應及時,措施果斷。危險化學品事故發生后按照分級響應的原則,市、區(縣級市)人民政府及時啟動相應的應急預案,確保應急救援工作反應及時,處置得當。
(3)分工負責,協調聯動。根據危險化學品事故類型,相關單位在市政府的統一領導下,組織、協調對應行業領域內較大危險化學品事故應急救援工作,加強聯防聯控,建立健全聯動機制。
(4)依靠科學,規范有序。遵循科學原理,充分發揮專家作用,實現應急救援決策科學民主。依靠科技進步,不斷改進和完善應急救援裝備、設施和手段,提高應急救援效率。規范應急救援工作,嚴格按照相關法律、法規要求,確保預案的科學性、權威性和可操作性。
1.4 編制依據
依據《中華人民共和國安全生產法》、《中華人民共和國突發事件應對法》、《生產安全事故報告和調查處理條例》、《危險化學品安全管理條例》、《廣東省危險化學品重大生產安全事故應急預案》以及《廣州市安全生產條例》、廣州市突發事件總體應急預案、《廣州市生產安全事故應急預案》、《廣州市突發事件信息發布管理規定》、《廣州市生產安全事故報告和調查處理規定》等法律、法規及有關規定,制定本預案。
2 現狀及風險分析
危險化學品涉及生產、經營、儲存、運輸、使用和廢棄危險化學品處置等多個環節,涉及工業、農業、科研、衛生、教育等多個領域。目前,我市共有危險化學品生產儲存企業約300家,危險化學品使用企業3100余家,從事危險化學品裝卸的港口碼頭17個,危險化學品道路運輸企業103家,專用車輛2757輛(總噸位47087噸),構成重大危險源企業89家(涉及危險化學品重大危險源105個)。此外,我市是華南地區主要的危險化學品集散地,大量外省危險化學品運輸車輛進入我市或途徑我市進入珠三角其他城市。因此,危險化學品重大危險源和進入我市的危險化學品運輸車輛屬于存在較大危險化學品事故風險的重點防范對象。
(1)危險化學品生產儲存企業主要集中在南沙區、黃埔區、番禺區和增城市,其中重點是南沙(小虎)化工區、中石化廣州分公司等。這些企業規模大,工藝復雜,常伴高溫高壓,過程涉及易燃易爆、有毒和腐蝕性等危險化學品,需重點防范火災、爆炸、中毒和群死群傷等事故。
(2)危險化學品道路運輸可能發生交通事故,應重點防范其次生災害的影響。包括油品等易燃液體泄漏引發的火災、爆炸、中毒事故;壓縮和液化氣體鋼瓶運輸車輛鋼瓶碰撞泄漏事故;危險化學品包裝袋破損引發火災、中毒事故。
(3)危險化學品水路運輸應重點防范其碼頭裝卸、化學品泄漏污染水源等事故。
3 組織指揮體系及職責
市危險化學品事故應急救援組織隸屬市生產安全事故應急救援組織體系,包括:廣州市危險化學品事故應急救援指揮部(以下簡稱市應急指揮部)、廣州市危險化學品事故應急救援現場指揮部(以下簡稱現場指揮部)、區(縣級市)生產安全事故應急指揮機構、應急救援專家組、應急救援隊伍和相關生產經營單位組成。
3.1 市應急指揮部及職責
市應急指揮部負責統一指揮全市危險化學品事故的應急救援工作。
總指揮:分管安全生產工作的副市長
副總指揮:市人民政府分管副秘書長,市安全監管局局長、市公安局分管副局長、市應急辦主任和屬地區(縣級市)人民政府主要領導
成員:市委宣傳部,市安全監管局、科技和信息化局、公安局(公安消防局)、民政局、財政局、環保局、建委、交委、水務局、衛生局、質監局、應急辦、氣象局,廣州港務局、廣州海事局、廣州供電局有限公司,屬地區(縣級市)政府等單位領導。
市應急指揮部下設辦公室(設在市安全監管局),承擔市應急指揮部日常工作和應急協調工作。主要職責:
(1)編制和修訂廣州市危險化學品事故應急預案;
(2)建立應急組織體系,明確各應急部門職責;
(3)跟蹤掌握事故信息,做好事故信息和有關指令的上傳下達,保證事故信息溝通渠道暢通;
(4)檢查指導、協調有關單位做好應急準備、搶險救援、信息上報、善后處理以及恢復生活、生產秩序等工作;
(5)及時上報危險化學品事故應急救援信息;
(6)組織、指導全市危險化學品事故應急救援培訓、演練和交流;
(7)關注和引導輿情,配合市宣傳部門及時向主流媒體提供準確、全面、真實的事故信息;
(8)承擔市應急指揮部交辦的其他工作。
3.2 現場指揮部及職責
現場指揮部具體負責指揮事故現場的應急處置工作。現場指揮部設立指揮長,實行指揮長負責制。指揮長按照危險化學品事故類別和各成員單位職責,由本預案33規定的事故牽頭處置部門領導擔任(見表1)。當指揮長沒有到達現場前,由屬地區(縣級市)應急指揮機構主要負責人暫時履行指揮長職責?,F場指揮部主要職責包括:
(1)指揮、協調現場的應急救援工作,組織、聯絡各方力量處理事故,控制事故蔓延。
(2)與事故單位和市應急指揮部保持密切聯系,核實現場人員傷亡和損失情況,及時向市應急指揮部匯報搶險救援工作及事故應急處置的進展情況。
(3)組織劃定危險化學品事故現場的警戒范圍,實施必要的群眾疏散、交通管制及其他強制性措施。
(4)協調應急救援專家指導應急救援工作。
(5)為市應急指揮部提供應急救援決策依據。
(6)市應急指揮部有關成員單位按照職責參與處置工作,包括組織營救、傷員救治、疏散撤離、安置人員、上報事故情況等。
3.3 市應急指揮部成員單位職責
市應急指揮部成員單位根據市應急指揮部的統一部署,按照下列職責,做好較大危險化學品事故的應急救援工作:
(1)市委宣傳部:負責組織協調事故新聞發布、媒體報道、網絡言論引導等工作。
(2)市安全監管局:負責組織、協調危險化學品的生產、儲存(不含港口存儲)、使用(除劇毒品外)事故的應急救援工作,并擔任現場指揮部指揮長。
(3)市科技和信息化局:負責保障800兆數字集群共網暢通,協助應急聯動單位在應急現場實現集群通訊漫游及聯動指揮,組織協調各大通信運營商確保應急通信聯絡暢通。
(4)市公安局(公安消防局):負責組織、協調危險化學品道路運輸事故和劇毒化學品使用事故的應急救援工作,并擔任現場指揮部指揮長。市公安消防部門迅速控制災情,營救受害人員,滅災和洗消;市公安交警部門負責保障救援交通順暢,必要時實施交通管制;市公安治安部門負責保障救援交通安全警戒,維護現場及周圍區域的治安秩序。
(5)市民政局:配合區(縣級市)政府和有關部門轉移安置受災群眾,牽頭組織和發放救災救濟款物,保障安置群眾的基本生活,做好事故死難者的善后工作。協助災情調查統計和災害損失評估工作。配合有關部門做好應急疏散安置場所的建設與管理工作。
(6)市財政局:負責保障由市財政承擔的應急所需資金,并對應急資金的安排、使用、管理進行監督。
(7)市環保局:負責組織、協調危險化學品事故次生突發環境事件、廢棄危險化學品事故的應急救援工作,并擔任現場指揮部指揮長;負責組織、協調事故現場的大氣、水體污染的監測;監督、指導污染物的清除和處置工作。
(8)市建委:負責指導協調因事故造成建(構)筑物受損的應急處置工作,并調用水泥、沙、土等應急處置物資。
(9)市交委:組織、協調應急處置所需的交通運輸保障工作,配合相關部門及時做好疏散人員、救援物資及裝備的運輸工作。
(10)市水務局:負責組織、協調危險化學品事故現場的供水保障。
(11)市衛生局:負責組織、協調危險化學品事故應急醫療救援,及時搶救受傷人員;做好事故災難區的防疫工作,預防和控制疫情、疾病的傳播和蔓延。
(12)市質監局:負責為特種設備設施的處置提供應急檢測、應急處置設施、人員保障和處置技術咨詢等。
(13)市應急辦:協助市領導做好事故應急處置工作,做好信息報送、綜合協調,督促檢查落實市領導有關批示、指示。
(14)廣州港務局:負責協調指揮港口、港區危險化學品事故的應急救援工作,并擔任現場指揮部指揮長。
(15)市氣象局:負責提供危險化學品事故應急救援的氣象保障,為事故現場救援、人員疏散等提供氣象數據。
(16)廣州海事局:負責組織、協調危險化學品水上交通事故和人命救助的應急救援工作,并擔任現場指揮部指揮長。指導、協調事故現場的水上交通管制工作。
(17)廣州供電局有限公司:負責指導、協調危險化學品事故應急救援所需的電力保障工作。
(18)屬地區(縣級市)政府:在市應急指揮部的統一領導下參與危險化學品事故應急救援工作。
3.4 應急救援專家及職責
市應急指揮部辦公室根據各成員單位提供的應急救援專家信息,建立各專業的危險化學品事故應急專家庫。發生危險化學品事故時,根據需要,即時從專家庫抽調人員組成應急救援專家組,為應急救援工作提供專業咨詢和技術支持。
3.5 應急救援隊伍及職責
危險化學品事故應急救援隊伍主要包括消防隊伍、專業應急救援隊伍(詳見附3)、生產經營單位應急救援隊伍等,是開展事故現場處置的主要應急救援力量,負責事故現場偵檢、搶救傷員、控制危險源和應急處置等工作。
各應急救援隊伍接到調度指令后,立即啟動應急響應行動,攜帶專業救援裝備器材,盡快趕赴事故現場。應急救援隊伍應在現場指揮部統一指揮下,發揮專長,相互協作、科學施救。
4 信息報告與預警
4.1 信息報送
4.1.1 報告原則
危險化學品事故發生后,事故發生單位和各有關部門應按照有關規定和《廣州市生產安全事故報告和調查處理規定》的要求報送事故信息。
事故報告遵循“誰主管,誰主報”的原則。各級負有安全生產監管職責的部門接到事故報告后,應按各自責任分工報告事故情況。
4.1.2 報告內容
(1)事故發生單位概況(經濟類型、車牌號碼等);
(2)事故發生時間、地點及事故現場情況;
(3)事故簡要經過和事故原因初步分析;
(4)事故已造成傷亡或失蹤人數,初步估計的直接經濟損失;
(5)事故搶救進展情況和已經采取的措施;
(6)其他情況。
對上述事故情況尚未報告清楚或者報告事故后出現新情況的,事故主報單位應當及時逐級續報或者補報。
4.1.3 報告形式
已建立應急值班信息系統的單位,原則上按系統要求格式通過信息網絡報送;緊急情況下,可采用傳真、電話等形式報送。
4.1.4 報告程序和時限
危險化學品事故發生后,事故現場有關人員要立即撥打110聯動臺,同時報告事發地區(縣級市)安全監管部門和負有安全生產監管職責的有關部門,110聯動臺接到事故報告后,應當立即通報市應急指揮部辦公室(市安全監管局)及有關部門。中央駐粵企業或市管企業在上報當地安全監管局的同時要分別上報企業總部、上級主管部門。
區(縣級市)安全監管部門和負有安全生產監管職責的有關部門接到事故報告后,要立即報告上級部門和同級人民政府應急管理辦公室。
市有關部門接到事故報告后,應當立即以快報形式報其上級部門和市應急管理部門,同時視情況通報同級安全監管、衛生、環保、建設、民政等聯動部門。
涉及香港、澳門、臺灣地區人員或外國公民,或者可能影響到境外的事故,需要向有關國家、地區、國際機構通報的,按照有關規定執行。
4.2 預警
市應急指揮部辦公室根據接報的危險化學品事故風險信息的類型和緊急程度,及時發布Ⅲ級預警信息,通知市有關部門提前做好應急準備。如需發布Ⅱ級及以上級別預警信息的,按照《廣東省突發事件預警信息發布管理辦法》有關規定發布。
各區(縣級市)生產安全事故應急指揮機構接到可能導致較大及以上危險化學品事故的預警信息后,要根據實際情況和分級負責的原則,按照應急預案及時研究確定應對方案,并通知區(縣級市)有關單位采取處置行動。
市應急指揮部成員單位接到可能導致危險化學品事故的預警信息后,要密切關注事態進展,并按照應急預案做好應急準備和預防工作。
預警信息實行動態管理制度。市應急指揮部辦公室根據事態的發展,適時調整預警級別和預警信息。
當事故得到妥善處理、涉險事故危險性降低或消除時,根據變化情況,按規定適時降低預警級別或宣布解除預警。
5 應急響應
5.1 分級響應
按照危險化學品事故的危害程度、影響范圍及其引發的次生災害類別,有關單位要按照職責及相關應急預案啟動應急響應。
按照生產安全事故級別分級標準(詳見附件1)和危險化學品事故的可控性、嚴重程度和影響范圍,危險化學品事故應急響應級別分為Ⅰ級、Ⅱ級、Ⅲ級、Ⅳ級四個等級(詳見附件2)。
(1)Ⅰ級應急響應
發生特別重大危險化學品事故,由國務院或國務院有關部門啟動Ⅰ級響應,省安委會根據國務院或國務院有關部門的決策部署和統一指揮,組織協調本行政區域內應急處置工作。
(2)Ⅱ級應急響應
發生重大危險化學品事故,省安委會或省有關單位立即組織各單位和專家進行分析研判,對事故影響及其發展趨勢進行綜合評估,由省安委辦或省有關單位報請省人民政府決定啟動Ⅱ級應急響應,并向各有關單位發布啟動相關應急程序的命令。事發地各級人民政府按照省安委會的統一部署,組織、協調本級應急指揮機構及其有關成員單位全力開展應急處置。
(3)Ⅲ級應急響應
發生較大危險化學品事故,市應急指揮部立即組織市有關單位和專家進行分析研判,對事故及其發展趨勢進行綜合評估,報請總指揮決定啟動Ⅲ級應急響應,并向市應急指揮部成員單位發布啟動相關應急程序的命令。市應急指揮部成員單位按照危險化學品事故類別和各單位職責,趕赴事故現場,組織、協調事故應急處置工作。
(4)Ⅳ級應急響應
發生一般危險化學品事故,區(縣級市)生產安全事故應急指揮機構立即組織各單位和專家進行分析研判,對事故影響及其發展趨勢進行綜合評估,由區(縣級市)生產安全事故應急指揮機構主要負責同志決定啟動Ⅳ級應急響應,向區(縣級市)各有關單位發布啟動相關應急程序的命令。必要時,市應急指揮部辦公室或市有關單位派員趕赴事故現場,指導區(縣級市)生產安全事故應急指揮機構開展應急處置工作。
5.2 響應程序
(1)危險化學品事故應急救援實行“提前介入、靠前指揮”的應急工作機制,各區(縣級市)生產安全事故應急指揮機構一旦接到事故報告,應及時通知區(縣級市)相關職能部門趕到事故現場,協調指揮事故處置工作,并報告市應急指揮部辦公室。
(2)當區(縣級市)啟動Ⅳ級應急響應,市應急指揮部辦公室接到Ⅳ級應急響應報告后應及時通知市應急指揮部成員單位做好應急準備。必要時,可根據發生的危險化學品事故類型,由本預案32(表1)規定的危險化學品事故牽頭、參與處置部門派員趕赴現場,指導、協助事故處置。
(3)市應急指揮部辦公室對事故信息進行處理,分析判斷,如達到Ⅲ級響應條件的,向市應急指揮部總指揮提出啟動本預案的申請,由總指揮根據事故情況決定啟動Ⅲ級應急響應。
(4)Ⅲ級應急響應啟動后,市應急指揮部成員單位趕赴現場,各司其職,在市應急指揮部的統一領導和協調下,開展應急救援工作。
(5)現場指揮部負責指揮、協調現場的應急救援工作,必要時通過市應急指揮部調集應急力量和應急資源。
(6)應急救援過程中,市應急指揮部組織專家和相關人員對事故、事態進行評估,如果事故得到有效控制,則進入應急恢復程序;否則組織新一輪應急行動或擴大應急響應。
(7)若危險化學品事故后果超出市應急指揮部自身控制能力,或者事故將要波及周邊地市,需要周邊地市、廣東省或國家提供援助支持的,市應急指揮部及時報請省安委辦(或省安全生產應急救援指揮中心)協調處理。
(8)應急恢復后,經現場指揮部和專家組確認事故已經控制且無次生事故時,由總指揮宣布結束應急響應。
5.3 應急處置
(1)前期處置
危險化學品事故發生后,事故單位或現場人員應當積極采取有效措施,進行全方位的搶險救援和應急處理,及時排除險情和搶救人員、財產,防止事故蔓延和擴大。
各區(縣級市)生產安全事故應急指揮機構應根據現場情勢,適時啟動Ⅳ級應急響應,建立必要范圍的警戒區域,實施合理的交通管制,維護現場秩序和穩定。警戒范圍應根據事態發展及時進行相應調整,全力控制事故發展態勢,防止次生、衍生和耦合事故(事件)發生,及時控制或切斷事故災害鏈。
(2)指揮和協調
?、蠹夗憫獑雍螅杏嘘P單位立即按照預案組織相關應急救援力量實施應急救援。市有關單位、應急救援專家、應急救援隊伍和屬地安全生產應急處置力量在現場指揮部統一指揮下,密切配合,共同實施搶險救援和緊急處置行動。
(3)緊急處置
現場處置主要依靠市有關單位專業應急力量和當地區(縣級市)政府應急處置力量。危險化學品事故發生后,事故單位和區(縣級市)政府按照應急預案迅速組織職工、群眾和有關人員開展自救、互救。
根據事故發生變化的情況,現場指揮部在充分考慮專家等各方意見基礎上,決定應急處置方案,采取緊急處置措施。涉及跨區、跨領域的突發情況的緊急處置方案由市安委會決定,并組織采取緊急救援措施。
(4)醫療衛生救助
市衛生局和當地區(縣級市)衛生部門負責組織緊急醫療救護和現場衛生處置工作,并根據需要,向上級衛生部門請求派出有關專家和專業防治隊伍進行指導和支援。
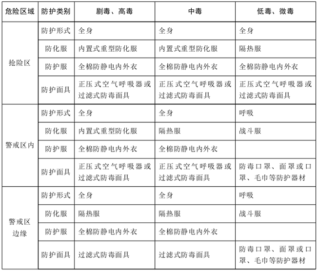
(5)應急人員的安全防護
現場處置人員應根據不同危險化學品事故類型配戴相應的專業防護裝備,采取安全防護措施,嚴格執行應急救援人員進入和離開事故現場的相關規定。
根據需要,市應急指揮部辦公室負責具體協調、調集相應的安全防護裝備。
(6)群眾疏散
現場指揮部根據生產安全事故特點,明確疏散撤離的范圍和方式,事故所在地區(縣級市)人民政府負責組織實施,公安、衛生、民政等部門按照各自職責,配合區(縣級市)人民政府做好交通管制、治安管理、醫療衛生、物質保障等工作。
(7)事故環境監測與后果評估
環境監測部門負責對水源、空氣、土壤等樣品就地實行分析處理,及時檢測出毒物的種類和濃度,并計算出擴散范圍等應急救援所需的各種數據,以確定污染區域范圍,并對事故造成的環境影響進行評估。
(8)社會救助
現場指揮部組織調動事故所在區(縣級市)社會力量參與應急救援工作,根據需要,向市應急指揮部申請全市及市外的社會力量支援。市應急指揮部負責協調省安委會及上級有關部門組織社會支援力量。
鼓勵公民、法人和其他組織按照《中華人民共和國公益事業捐贈法》等有關法律、法規的規定進行捐贈和援助。
(9)典型危險化學品事故應急處置
典型危險化學品事故應急處置程序(詳見附件4)。
5.4 信息發布
較大危險化學品事故應急處置信息的發布,由市應急指揮部負責。市應急指揮部辦公室負責制定事故宣傳口徑和新聞發布方案,并按照《廣州市突發事件信息發布管理規定》,及時向社會公眾發布事故災難等有關信息,把握新聞輿論導向,保障社會秩序和公眾情緒的穩定。市委宣傳部負責新聞媒體的組織協調,其他有關部門配合。
信息發布要及時、準確、客觀、全面。事故發生的第一時間可向社會發布簡要信息,隨后發布初步核實情況、政府應對措施和公眾防范措施等,并根據事故處置情況做好后續發布工作。
信息發布形式主要包括:權威發布、提供新聞稿、組織報道、接受記者采訪、舉行新聞發布會等。
特別重大、重大突發事件處置信息的發布按照廣東省突發事件總體應急預案的要求發布。
5.5 應急結束
當遇險人員得到妥善解救,事故現場得以控制,環境符合有關標準,導致次生、衍生事故隱患消除,現場應急處置工作完成后,現場指揮部根據事故現場處置情況、專家組評估建議,以及現場檢測評價確定無危害和風險后,及時將現場情況報告市應急指揮部,由總指揮宣布結束應急響應。
6 恢復重建
6.1 善后處置
較大危險化學品事故應急處置工作結束后,事發地區(縣級市)人民政府負責組織善后處置工作。包括人員安置、撫恤補償、保險理賠、征用補償、救援物資供應、環境污染消除、災后重建、危險源監控和治理等措施,防止事故造成次生、衍生危害,盡快恢復正常秩序,確保社會穩定。
6.2 調查評估
較大生產安全事故,由市安委辦報請市人民政府同意組成調查組進行調查。
較大危險化學品事故處置工作結束后一個月內,事故牽頭處置部門和屬地區(縣級市)生產安全事故應急指揮機構要分析總結應急救援經驗教訓,提出改進應急救援工作的建議,完成應急救援總結報告,報送市安委辦。
7 應急保障
7.1 隊伍保障
市人民政府負責全市危險化學品事故應急救援力量的統一規劃和布局,建立完善以消防為骨干的應急隊伍。本預案32規定的事故牽頭處置部門負責本行業、本領域的危險化學品事故應急救援隊伍建設,建立上下聯動、信息共享、協調一致、統一指揮的應急救援體系。
各應急救援搶險隊要對搶險人員和設施進行動態管理,適時調整人員數量和結構,更新救援設備和設施,保證隊伍隨時處于良好的待命狀態。
危險化學品事故應急救援隊伍(詳見附件3)。
7.2 資金保障
市、區(縣級市)人民政府每年要將危險化學品事故應急救援經費納入本級財政預算,建立應急處置專項資金,為事故應急處置提供經費支持。危險化學品事故應急救援費用應由事故責任單位承擔,事故責任單位無力承擔的,由事故發生地的區(縣級市)人民政府墊付,在市、區(縣級市)安全生產事故應急處置經費中解決。
市、區(縣級市)人民政府每年要從本級財政預算中安排專項資金,為市、區(縣級市)級危險化學品事故應急救援骨干隊伍配備專業的應急搶險器材和防護用品,增強搶險隊的裝備實力。
7.3 物資保障
市有關單位,各區(縣級市)人民政府及有關企業要建立健全應急救援設施、設備、救治藥品和醫療器械等儲備制度,儲備必要的應急物資和裝備。
7.4 醫療衛生保障
市衛生局和區(縣級市)衛生部門應制訂相應的應急預案,根據危險化學品事故造成人員傷亡的特點,配備相應的醫療救治藥物、技術、設備和人員,制訂調用方案,檢查各單位的衛生應急準備保障措施。醫療救援機構接到應急指令后,要迅速到達現場指揮部實施醫療急救,各級醫院負責后續的治療。
7.5 交通運輸保障
危險化學品事故發生后,市交委應提供交通運輸保障,確保救災物資、器材和人員運送及時到位,滿足應急處置工作需要。區(縣級市)人民政府及其交警等有關部門對事故現場實行交通管理,根據需要組織開設應急救援通道。
7.6 治安保障
各級公安機關在各級政府領導下,迅速組織事故現場治安警戒和治安管理,加強對重點地區、重點場所、重點人群、重要物資設備的防范保護,維持現場治安秩序,必要時聯合有關部門發動和組織群眾,開展群防聯防,協助公安機關實施治安保衛工作。
7.7 通信保障
市科技和信息化局負責全市800兆數字集群共網通信系統的建設和維護;組織協調各大通信運營商確保應急通信聯絡暢通。必要時在現場開通應急通訊設施。
7.8 保險制度
鼓勵建立政府推動與市場運作相結合的生產安全事故防范、處置及補償機制,對存在較高安全生產風險的企業實行強制保險。鼓勵保險公司根據安全監管部門的要求和企業需求,做好生產安全事故責任保險產品的開發工作,為安全生產風險隱患提供保險保障,做好生產安全事故的應急處置、定損、賠償等服務。鼓勵社會公眾參與商業保障和互助保險,建立生產安全事故風險分擔機制。
8 預案管理
8.1 宣傳和培訓
市應急指揮部成員單位、各區(縣級市)人民政府應加強危險化學品事故應急救援知識的宣傳。危險化學品企業應與當地政府、社區建立聯動機制,向周邊群眾宣傳相關應急知識。
危險化學品企業應結合企業實際情況,做好專、兼職應急救援隊伍的培訓,適時組織企業員工開展安全生產及應急救援知識培訓,提高員工自救、互救能力。
8.2 預案演練
本預案3.2規定的危險化學品事故牽頭處置部門應按應急職責,組織所屬領域內危險化學品事故應急救援演練工作,預案演練每年組織一次。市應急指揮部辦公室對危險化學品事故應急預案演練實施進行監督、檢查和指導。
應急預案的演練可采用綜合演練和單項演練、實戰演練和桌面演練以及“雙盲”演練等多種形式。
演練結束后,主辦單位要組織對演練效果進行評價,及時分析存在的問題,及時整改,并向市應急指揮部辦公室提交演練方案、文字記錄和書面總結。
8.3 預案管理與更新
市應急指揮部辦公室原則上每三年組織對本預案進行修訂和評審,并報市應急委和省安委辦備案。市應急指揮部成員單位和各區(縣級市)人民政府,都要根據本預案和所承擔的應急處置任務,制定相應的應急預案,報市應急指揮部辦公室(市安全監管局)備案。
8.4 責任與獎懲
對在危險化學品事故應急處置和救援工作中作出突出貢獻的先進集體和個人,要給予表揚。對玩忽職守、失職、瀆職的有關責任人,要依據有關規定嚴肅追究責任,構成犯罪的,依法追究刑事責任。
9 附則
(1)本預案有關數量的表述中,“以上”含本數,“以下”不含本數。
(2)本預案由市應急指揮部辦公室負責組織修訂和負責解釋。
(3)各區(縣級市)人民政府及市有關單位、生產經營單位等要按照本預案的規定履行職責,并制定、完善相應的應急預案。
(4)本預案自印發之日起實施。2004年市人民政府印發的《廣州市重特大危險化學品事故應急救援預案》同時廢止。
附件1
生產安全事故分級標準
特別重大事故(Ⅰ級):造成30人以上死亡(含失蹤),或危及30人以上生命安全,或者100人以上中毒(重傷),或1億元以上直接經濟損失,或需要緊急轉移安置10萬人以上的安全事故。
重大事故(Ⅱ級):是造成10人以上、30人以下死亡(含失蹤),或危及10人以上、30人以下生命安全,或者50人以上、100人以下中毒(重傷),或者5000萬元以上、1億元以下直接經濟損失,或需要緊急轉移安置5萬人以上、10萬人以下的安全事故。
較大事故(Ⅲ級):造成3人以上、10人以下死亡(含失蹤),或危及3人以上、10人以下生命安全,或者10人以上、50人以下中毒(重傷),或者1000萬元以上、5000萬元以下直接經濟損失,或需要緊急轉移安置3萬人以上、5萬人以下的安全事故。
一般事故(Ⅳ級):造成3人以下死亡,或者危及3人以下生命安全,或者10人以下中毒(重傷),或者1000萬元以下直接經濟損失的安全事故。
附件2
危險化學品事故應急響應分級標準
附件3
附件4
典型危險化學品事故應急處置程序
(一)易燃液體危險化學品泄漏事故現場處置程序
(1)防護
(2)詢情
?、儆鲭U人員情況。
?、谑鹿式橘|、容器儲量、泄漏量、泄漏時間、部位、形式、擴散范圍。
?、壑苓厗挝?、居民、地形、電源、火源等情況。
④消防組織、設施、工藝措施。
⑤到場人員與企業消防、安全管理部門處置意見。
(3)偵檢
①搜尋遇險人員。
?、谛孤┮后w漫流范圍(是否進入下水道或周邊溝渠、水體),測定有害物蒸氣濃度、擴散范圍及周邊污染情況。
③風向、風速等氣象數據。
?、茉O施、建(構)筑物情況,可能引發泄漏物爆炸燃燒的各種火源。
⑤確認可用消防設施位置、選擇搶險位置、路線(宜選上風方向)。
(4)警戒、疏散
①根據詢情、偵檢情況確定現場警戒區域,合理設置出入口,嚴格控制各區域進出人員、車輛、物資和火源,并進行安全檢查、逐一登記。
?、诎淳鋮^域劃分設立警戒標志,根據所劃分的區域做好相關防護。
③疏散警戒區域內與搶險救援無關的人員,視情況動員警戒區域邊沿人員作好疏散準備。
(5)救生
①采取正確的救助方式,將所有遇險人員移至上風或側上風方向安全區域。
?、趯瘸鋈藛T進行登記、標識和現場急救。應急醫療救護人員未到達之前,對呼吸、心跳停止者,應立即進行人工呼吸和心臟擠壓,采取心肺復蘇措施,并給予氧氣;脫去被污染者的服裝,皮膚污染者用流動清水或肥皂徹底沖洗;眼睛污染者,用大量流動清水徹底沖洗。
?、蹖⑿枰戎稳藛T交醫療救護部門救治。
(6)控險
?、俳航篃煛⒒?、無關車輛進入搶險區域;進入現場的搶險車輛應按行車路線、停車位置進行,并同時做好斷電、防火、防爆等措施。
?、趪河酶缮巴痢⑺喾邸⒚夯业葒?設立圍堰)或導流,防止易燃液體流淌蔓延、擴散。
?、凵w:用泡沫或沙土覆蓋,防止蒸氣擴散,避免災情擴大;外圍設置水幕或屏封水槍,稀釋、降解泄漏物蒸氣濃度。
④堵:根據現場泄漏情況,切斷泄漏源或實施堵漏;所有堵漏行動必須采取防爆措施,確保安全。
⑤轉:利用工藝措施實施導流或倒罐;轉移現場較危險的瓶、罐、桶。
(7)洗消、清理
?、僭诰鋮^邊沿(危險區與安全區交界處)設立洗消站,選用相應的洗消藥劑。
?、趯M入搶險區域的人員、設施進行洗消,洗消污水的排放必須經過環保監測部門的檢測,以防造成次生災害。
③對現場殘液、危險廢棄物等進行吸附、收集或處置;少量殘液,用干砂土、水泥粉、煤灰、干粉等吸附,收集后作技術處理或視情倒至空曠地方掩埋;大量殘液,用防爆泵抽吸或使用無火花盛器收集,集中處理;然后用大量直流水清掃現場,特別是低洼、溝渠等處,確保不留殘液。
?、芮妩c人員、車輛及器材。
⑤撤除警戒,安全撤離。
(二)易燃液體危險化學品火災爆炸事故現場處置程序
(1)防護
(2)詢情
?、俦焕藛T情況。
?、谑鹿式橘|、容器儲量、燃燒時間、部位、形式、火勢范圍。
③周邊單位、居民、地形、火源等情況。
④消防設施、工藝措施。
?、莸綀鋈藛T與企業消防、安全管理部門處置意見。
(3)偵檢
?、偎褜け焕藛T。
?、谌紵课?、形式、范圍、對毗鄰威脅程度、現場及周邊污染情況等。
?、廴紵裏熿F毒性情況,滅火或冷卻液漫流范圍(是否進入周邊水體)。
?、苌a裝置、控制系統、建(構)筑物損壞程度。
?、荽_認可用消防設施位置和運行情況、選擇搶險位置、路線。
(4)警戒、疏散
?、俑鶕兦?、偵檢情況確定現場警戒區域,合理設置出入口,嚴格控制各區域進出人員、車輛、物資,并進行安全檢查、逐一登記。
?、诎淳鋮^域劃分設立警戒標志,根據所劃分的區域做好相關防護。
③疏散警戒區域內與搶險救援無關的人員,視情況動員警戒區域邊沿人員作好疏散準備。
(5)救生
?、俨扇≌_的救助方式,將所有遇險人員移至上風或側上風方向安全區域。
?、趯瘸鋈藛T進行登記、標識和現場急救。
?、蹖τ跓齻蛑卸据^嚴重的,立即交醫療救護部門救治。
(6)控險
①冷卻:冷卻燃燒儲罐(桶)或裝置及與其相鄰的設施,重點是受火勢威脅的一面;冷卻要均勻、不間斷;冷卻盡可能利用帶架水槍或自動搖擺水槍(炮),冷卻強度應不小于02升/秒·平方米。
?、趪拢豪蒙巴?、水泥粉、煤灰等圍堵或導流,防止泄漏液體或滅火泡沫液體向周邊水體流淌、擴散。
?、蹨缁穑?/p>
a.準備堵漏就緒,并有把握在短時間內完成。
b.徹底撲滅外圍火點,控制外圍火種等危險源;充分冷卻著火罐。
c.向泄漏點、主火點進攻。
滅火方法包括:
關閥斷料法:關閥斷料,熄滅火源。
泡沫覆蓋法:對燃燒罐或地面流淌火噴射泡沫進行覆蓋滅火;對水溶性介質采用抗溶性泡沫。
砂土覆蓋法:使用干砂土、水泥粉、煤灰、石墨等覆蓋滅火。
干粉抑制法:視燃燒情況使用車載干粉炮、膠管干粉槍、推車或手提式干粉滅火器滅火。
d.撲滅流淌火災時,泡沫覆蓋要充分到位,并防止回火或復燃。
e.著火貯罐或裝置出現爆炸征兆時,參戰人員應果斷撤離。
④堵漏:根據現場泄漏情況,切斷泄漏源或實施堵漏;對不溶于水且比水輕的易燃液體,可向罐內適量注水,抬高液位,形成水墊層,緩解險情,配合堵漏;所有堵漏行動必須采取防爆措施,確保安全。
⑤輸轉:利用工藝措施實施導流或倒罐;轉移受火勢威脅的物質或設施(瓶、罐、桶等)。
(7)洗消、清理
?、僭诰鋮^邊沿(危險區與安全區交界處)設立洗消站,選用相應的洗消藥劑。
?、趯M入搶險區域的人員、設施進行洗消,洗消污水的排放必須經過環保監測部門的檢測,以防造成次生災害。
③對現場殘液、危險廢棄物等進行吸附、收集或處置;然后用大量直流水清掃現場,特別是低洼、溝渠等處,確保不留殘液。
④清點人員、車輛及器材。
?、莩烦?,安全撤離。
(三)易燃氣體(液化氣體)危險化學品泄漏事故現場處置程序
(1)防護
(2)詢情
?、儆鲭U人員情況。
?、谑鹿式橘|、容器儲量、泄漏量、泄漏時間、部位、形式、擴散范圍。
?、壑苓厗挝弧⒕用?、地形、電源、火源等情況。
?、芟涝O施、工藝措施。
?、莸綀鋈藛T與企業消防、安全管理部門處置意見。
(3)偵檢
①搜尋遇險人員。
②測定泄漏氣體濃度、擴散范圍及周邊污染情況;對于可溶性氣體(如氨氣等),檢查泄漏氣體水溶液漫流范圍(是否進入下水道或周邊溝渠、水體等)。
?、埏L向、風速等氣象數據。
?、茉O施、建(構)筑物情況,可能引發泄漏物爆炸燃燒的各種火源。
⑤確認可用消防設施位置、選擇搶險位置、路線(宜選上風方向)。
(4)警戒、疏散
?、俑鶕兦?、偵檢情況確定現場警戒區域,合理設置出入口,嚴格控制各區域進出人員、車輛、物資和火源,并進行安全檢查、逐一登記。
?、诎淳鋮^域劃分設立警戒標志,根據所劃分的區域做好相關防護。
?、凼枭⒕鋮^域內與搶險救援無關的人員,視情況動員警戒區域邊沿人員作好疏散準備。
(5)救生
?、俨扇≌_的救助方式,將所有遇險人員移至上風或側上風方向安全區域。
?、趯瘸鋈藛T進行登記、標識和現場急救。
應急醫療救護人員未到達之前,對呼吸、心跳停止者,應立即進行人工呼吸和心臟擠壓,采取心肺復蘇措施,并給予氧氣;脫去被污染者的服裝,皮膚污染者用流動清水或肥皂徹底沖洗;眼睛污染者,用大量流動清水徹底沖洗。
?、蹖⑿枰戎稳藛T交醫療救護部門救治。
(6)控險
?、俳够鹪矗?/p>
a.應嚴格控制危險區域內的一切火源,做好斷電、防火、防爆等措施。
b.嚴格控制各區域進出人員、車輛。
②防止擴散:
a.嚴密監視并控制液化氣液相流淌、氣相擴散范圍,防止液化氣進入下水道或井口,避免災情擴大。
b.設置水幕或屏封水槍,稀釋、降解泄漏氣體濃度。
c.采用霧狀射流形成水幕墻,防止泄漏氣體擴散形成爆炸危險環境。
?、蹖嵤┒侣?/p>
a.根據現場泄漏情況,切斷泄漏源(如關閉前置閥門)或實施堵漏;所有堵漏行動必須采取防爆措施,確保安全。
b.根據泄漏對象,對不溶于水的液化氣體,可向罐內適量注水,抬高液位,形成水墊層,緩解險情,配合堵漏。
?、苌饔命c火:應謹慎使用點火方法,遇到下列情況時可考慮采用:
a.泄漏擴散將會引起更嚴重災害性后果時。
b.頂部受損泄漏,堵漏無效時。
c.周邊人員密集,無法轉移和堵漏。
d.泄漏濃度有限,末形成爆炸危險區時(濃度小于爆炸下限30%)且范圍較小時。
點火的前期準備:
a.確認危險區域內人員撤離時。
b.滅火、掩護、冷卻等防范措施準備就緒時。
c.現場設有或安裝排空火炬時。
點火方法:
a.鋪設導火索(繩)點燃(安全區內操作)。
b.使用長竿點燃(在上風方向,穿著避火服,水槍掩護等,僅適用放空點燃)。
c.拋射火種點燃(在上風方向,安全區內使用信號搶、電光彈等操作)。
d.使用電打火器點燃(安全區內操作)。
⑤快速輸轉:利用工藝措施倒罐或放空;轉移較危險的瓶、罐。
⑥注意要點
a.應嚴格控制進入搶險區內實施搶險作業的人員數量。
b.嚴禁處置人員在泄漏區域內下水道等地下空間頂部、井口處滯留。
(7)洗消、清理
①在警戒區邊沿(危險區與安全區交界處)設立洗消站,選用相應的洗消藥劑。
?、趯M出搶險區域的人員、設施進行洗消,洗消污水的排放必須經過環保監測部門的檢測,以防造成次生災害。
?、蹖ΜF場殘液、危險廢棄物等進行吸附、收集或處置;少量殘液,用干砂土、水泥粉、煤灰、干粉等吸附,收集后作技術處理或視情倒至空曠地方掩埋;大量殘液,用防爆泵抽吸或使用無火花盛器收集,集中處理;用噴霧水、蒸汽、惰性氣體清掃現場內事故罐、管道、低洼、溝渠等處,確保不留殘氣(液)。
④清點人員、車輛及器材。
?、莩烦洌踩冯x。
(四)易燃氣體(液化氣體)危險化學品火災爆炸事故現場處置程序
(1)防護
(2)詢情
?、俦焕藛T情況。
②事故介質、容器儲量、燃燒時間、部位、形式、火勢范圍。
?、壑苓厗挝?、居民、地形、火源等情況。
④消防設施、工藝措施。
?、莸綀鋈藛T與企業消防、安全管理部門處置意見。
(3)偵檢
①搜尋被困人員。
?、谌紵课?、形式、范圍、對毗鄰威脅程度、現場及周邊污染情況等。
?、廴紵裏熿F毒性情況,滅火或冷卻液漫流范圍(是否進入周邊水體)。
④生產裝置、控制系統、建構筑物損壞程度。
⑤確認可用消防設施位置和運行情況、選擇搶險位置、路線。
(4)警戒、疏散
①根據詢情、偵檢情況確定現場警戒區域,合理設置出入口,嚴格控制各區域進出人員、車輛、物資和火源,并進行安全檢查、逐一登記。
?、诎淳鋮^域劃分設立警戒標志,根據所劃分的區域做好相關防護。
?、凼枭⒕鋮^域內與搶險救援無關的人員,視情況動員警戒區域邊沿人員作好疏散準備。
(5)救生
?、俨扇≌_的救助方式,將所有遇險人員移至上風或側上風方向安全區域。
?、趯瘸鋈藛T進行登記、標識和現場急救。
應急醫療救護人員未到達之前,對呼吸、心跳停止者,應立即進行人工呼吸和心臟擠壓,采取心肺復蘇措施,并給予氧氣;脫去被污染者的服裝,皮膚污染者用流動清水或肥皂徹底沖洗;眼睛污染者,用大量流動清水徹底沖洗。
?、蹖τ跓齻蛑卸据^嚴重的,立即交醫療救護部門救治。
(6)控險
?、倮鋮s
a.冷卻時嚴禁向火焰噴射口射水,防止燃燒加劇。
b.冷卻燃燒儲罐或裝置及與其相鄰的容器,重點應是受火勢威脅的一面。
c.冷卻要均勻、不間斷,冷卻強度應不小于0.2升/秒.
d.冷卻盡可能使用固定式水炮、帶架水槍、自動搖擺水槍(炮)和遙控移動炮。
?、诜罃U
a.嚴密監視并防止氣體、有毒煙霧擴散,防止災情擴大。
b.利用砂土、水泥粉、煤灰等圍堵或導流,防止滅火藥劑向周邊水體流淌、擴散。
c.點燃防擴:當罐內氣壓減小,火焰自動熄滅,或火焰被冷卻水流撲滅,但還有氣體擴散且無法實施堵漏或稀釋,仍能造成危害時,要果斷采取措施點燃。
③滅火
a.堵漏準備就緒,并有把握在短時間內完成。
b.徹底撲滅外圍火點,控制外圍火種等危險源;充分冷卻著火罐。
c.向泄漏點、主火點進攻。滅火方法包括:
關閥斷氣法:關閉閥門,切斷氣源,自行熄滅。
干粉抑制法:視燃燒情況使用車載干粉炮、膠管干粉槍、推車或手提式干粉滅火器滅火。
水流切斷法:采用多支水槍并排或交叉形成密集水流面,集中對準火焰根部下方射水,同時向火頭方向逐漸移動,隔斷火焰與空氣的接觸使火熄滅。
泡沫覆蓋法:對流淌火噴射泡沫進行覆蓋滅火。
旁通注入法:將惰性氣體等滅火劑在噴口前的管道旁通處注入滅火。
?、芏侣?/p>
a.根據現場泄漏情況,切斷泄漏源或實施堵漏。
b.對不溶于水的液化氣體,可向罐內適量注水,抬高液位,形成水墊層,緩解險情,配合堵漏。
c.所有堵漏行動必須采取防爆措施,確保安全。
?、葺斵D:利用工藝措施倒罐或排空;轉移受火勢威脅的物質或設施。
?、薹辣ǎ?/p>
a.防止回火:不準盲目滅火,防止蒸汽擴散爆炸;當泄漏氣體燃燒接近尾聲時,要果斷滅火,防止容器回火爆炸。
b.撤離避險:當貯罐火災現場出現罐體震顫、嘯叫、火焰由黃變白、溫度急劇升高等爆炸征兆時,指揮員應果斷下達緊急避險命令,參戰人員應迅速撤出或隱蔽。
(7)洗消、清理
?、僭诰鋮^邊沿(危險區與安全區交界處)設立洗消站,選用相應的洗消藥劑。
?、趯M出搶險區域的人員、設施進行洗消,洗消污水的排放必須經過環保監測部門的檢測,以防造成次生災害。
③對現場殘液、危險廢棄物等進行吸附、收集或處置;少量殘液,用干砂土、水泥粉、煤灰、干粉等吸附,收集后作技術處理或視情倒至空曠地方掩埋;大量殘液,用防爆泵抽吸或使用無火花盛器收集,集中處理;用噴霧水、蒸汽、惰性氣體清掃現場內事故罐、管道、低洼、溝渠等處,確保不留殘氣(液)。
?、芮妩c人員、車輛及器材。
?、莩烦洌踩冯x。
(五)遇濕易燃危險化學品事故現場處置程序
(1)防護
(2)詢情
?、俦焕藛T情況。
②事故介質、燃燒或泄漏物質、時間、部位、形式、擴散或燃燒范圍。
?、壑苓厗挝?、居民、地形、電源等情況。
?、軉挝换蛑苓呄澜M織、設施,工藝措施。
⑤到場人員與企業消防、安全管理部門處置意見。
(3)偵檢
?、偎褜け焕藛T。
?、谌紵镔|、范圍、蔓延方向,產生的火勢階段;現場及周邊污染情況等。
?、廴紵裏熿F毒性情況,滅火或冷卻液漫流范圍(是否進入周邊水體)。
④生產裝置、控制系統、建(構)筑物損壞程度。
⑤確認可用消防設施位置和運行情況、選擇搶險位置、路線。
(4)警戒、疏散
?、俑鶕兦?、偵檢情況確定現場警戒區域,合理設置出入口,嚴格控制各區域進出人員、車輛、物資和火源(泄漏事故時),并進行安全檢查、逐一登記。
?、诎淳鋮^域劃分設立警戒標志,根據所劃分的區域做好相關防護。
③疏散警戒區域內與搶險救援無關的人員,視情況動員警戒區域邊沿人員作好疏散準備。
(5)救生
?、俨扇≌_的救助方式,將所有遇險人員移至上風或側上風方向安全區域,救助過程注意呼吸道(戴防毒面具、面罩或用濕毛巾捂住口鼻)和皮膚(穿防護服)的防護。
②對救出人員進行登記、標識和現場急救。
a.對昏迷者應立即進行人工呼吸和體外心臟擠壓,采取心肺復蘇措施,并輸氧。
b.脫去污染服裝;皮膚及眼污染用清水徹底沖洗;對易損壞呼吸道黏膜的化合物應注意呼吸道是否通暢,防止窒息或阻塞;對消化道服入者應立即催吐。
c.對于燒傷或中毒較嚴重的,立即交醫療救護部門救治。
(6)控險
?、僦斢盟喝绻鰸褚兹嘉锲窋盗枯^多,且未與其他物品混存,在未采取有效防水措施前,則絕對禁止用水或泡沫、酸堿等濕性滅火劑撲救。
②覆蓋:如果現場火災威脅到相鄰的較多遇濕易燃物品,難以在短時間內轉移時,應先用油布或塑料膜等其他防水布將遇濕易燃物品遮蓋好,然后再在上面蓋上棉被并淋上水。如果遇濕易燃物品堆放處地勢不太高,可在其周圍用土筑一道防水提。在用水或泡沫撲救相鄰火災時,對相鄰的遇濕易燃物品應留一定的力量監護。
?、鄯罃U:
a.嚴密監視地面流淌物及易燃或有毒氣相擴散情況,及時進行圍堵或稀釋,防止災情擴大。
b.對遇濕易燃物品中的粉塵如鎂粉、鋁粉等,切忌噴射有壓力的滅火劑,以防止將粉塵吹揚起來,與空氣形成爆炸性混合物而導致爆炸發生。
?、軠缁穑?/p>
a.不準盲目滅火,防止引發再次爆炸;
b.如果只有極少量(一般50g以內)遇濕易燃物品,則不管是否與其他物品混存,仍可用大量的水或泡沫撲救。水或泡沫剛接觸著火點時,短時間內可能會使火勢增大,但少量遇濕易燃物品燃盡后,火勢很快就會熄滅或減少。
c.遇濕易燃物品應用干粉、二氧化碳、鹵代烷撲救,但金屬鉀、鈉、鋁、鎂等個別物品用二氧化碳、鹵代烷無效。固體遇濕易燃物品應用水泥、干砂、干粉、硅藻土和蛭石等覆蓋。水泥是撲救固體遇濕易燃物品火災比較容易得到的滅火劑。
d.如果有較多的遇濕易燃物品與其他物品混存,則應先查明是哪類物品著火,遇濕易燃物品的包裝是否損壞??上扔瞄_關水槍向著火點吊射少量的水進行試探,如未見火勢明顯增大,證明遇濕物品尚未著火,包裝也未損壞,應立即用大量水或泡沫撲救,撲滅火勢后立即組織力量將淋過水或仍在潮濕區域的遇濕易燃物品疏散到安全地帶分散開來。如射水試探后火勢明顯增大,則證明遇濕易燃物品已經著火或包裝已經損壞,應禁止用水、泡沫、酸堿滅火器撲救,若是液體應用干粉等滅火劑撲救,若是固體應用水泥、干砂等覆蓋,如遇鉀、鈉、鋁、鎂輕金屬發生火災,最好用石墨粉、氯化鈉以及專用的輕金屬滅火劑撲救。
?、葺斵D:
a.遇濕易燃物品發生火災時,應及時采取安全措施轉移受威脅的其他危險化學品。
b.如果其他物品火災威脅到相鄰的較多遇濕易燃物品,盡可能轉移受威脅的遇濕易燃物品。
(7)洗消、清理
?、僭诰鋮^邊沿(危險區與安全區交界處)設立洗消站,選用相應的洗消藥劑。
?、趯M出搶險區域的人員、設施進行洗消,洗消污水的排放必須經過環保監測部門的檢測,以防造成次生災害。
?、蹖ΜF場殘液、危險廢棄物等進行吸附、收集或處置;少量殘液,用干砂土、水泥粉、煤灰、干粉等吸附,收集后作技術處理或視情倒至空曠地方掩埋;大量殘液,用防爆泵抽吸或使用無火花盛器收集,集中處理。在污染地面上用大量直流水清掃現場,特別是低洼、溝渠等處,確保不留殘物,污水集中收集。
④清點人員、車輛及應急裝備。
?、莩烦洌踩冯x。
(六)液氯(氯氣)泄漏事故現場處置程序
(1)防護
(2)詢情
?、儆鲭U人員情況。
②氯氣儲量、泄漏量、泄漏時間、部位、形式、擴散范圍。
③周邊單位、居民、地形等情況。
?、芟涝O施、工藝措施。
?、莸綀鋈藛T與企業消防、安全管理部門處置意見。
(3)偵檢
?、偎褜び鲭U人員。
?、跍y定氯氣濃度、擴散范圍及周邊污染情況;檢查泄漏氣體水溶液漫流范圍(是否進入下水道或周邊溝渠、水體等)。
?、埏L向、風速等氣象數據
?、茉O施、建(構)筑物情況,可能因氯氣腐蝕或助燃引發次生事故的各種危險源(包括容器、燃料、可燃固體在內的可能發生劇烈反應或爆炸的設施或物料)
?、荽_認可用消防設施位置、選擇搶險位置、路線(上風方向)。
(4)警戒、疏散
?、俑鶕兦?、偵檢情況確定現場警戒區域,發現泄漏,現場立即至少隔離200米,下風向撤離至少500米,如果是儲罐、槽車或氯瓶大量泄漏,立即隔離至少800米以上,上風或側風方向合理設置出入口,嚴格控制各區域進出人員、車輛、物資,并進行安全檢查、逐一登記。
②按警戒區域劃分設立警戒標志,根據所劃分的區域做好相關防護,同時防止灼傷或凍傷,重點要避免人員進入低洼處或密閉空間內(如污水溝、下水道等)。
③疏散警戒區域內與搶險救援無關的人員,動員警戒區域邊沿人員作好疏散準備,以便根據動態檢測結果,適時調整警戒范圍和人員疏散范圍。
(5)救生
?、俨扇≌_的救助方式,將所有遇險人員移至上風或側上風方向安全區域。
②對救出人員進行登記、標識和現場急救。
?、蹖⑿枰戎稳藛T交醫療救護部門救治。
(6)控險
①防止爆炸:
a.儲存液氯的鋼瓶、儲罐均為壓力容器,處置過程要防止壓力容器發生爆炸,避免高壓水槍直接噴射或外力導致鋼瓶碰撞或滾動。
b.如果液氯儲罐可能存在有三氯化氮,要防止震動,以免三氯化氮發生爆炸。
c.清除泄漏源區域的可燃、易燃物質。
?、谙♂尳刀荆?/p>
a.以泄漏點為中心,在儲罐、容器的四周設置水幕或噴霧水槍噴射霧狀水進行稀釋降毒,防止氣體擴散。
b.嚴密監視并控制液氯流淌、擴散范圍,防止氯氣(比空氣重)或水溶物進入下水道或井口,避免災情擴大。
c.化學中和:儲罐、容器壁發生小量泄漏,可在消防車水罐中加入碳酸氫鈉、氫氧化鈣等堿性物質向罐體、容器噴射,以減輕危害。也可將泄漏的氯氣導入碳酸氫鈉等堿性溶液中,加入等容量的次氯酸鈉進行中和,形成無危害或微毒廢水。
d.浸泡水解:體積較小的液氯鋼瓶發生損壞或廢舊鋼瓶發生泄漏,又無法制止外泄時,可將鋼瓶浸入氫氧化鈣等堿性溶液中進行中和,也可將鋼瓶浸入水中稀釋降毒,做好后續處理工作。
?、蹖嵤┒侣?/p>
a.生產裝置或管道發生泄漏、閥門尚未損壞時,可協助技術人員或在技術人員指導下,使用噴霧水槍掩護,關閉閥門,制止泄漏。
b.罐體、管道、閥門、法蘭泄漏,采取相應的堵漏方法實施堵漏。
?、芸焖佥斵D:不能有效堵漏時,應控制減少泄漏量,采取倒罐、惰性氣體置換、壓力差倒罐等方法將其導入其他容器或儲罐;或轉移較危險的瓶、罐脫離危險區域。
?、菹拗迫藬担簯獓栏窨刂七M入搶險區內實施搶險作業的人員數量;
(7)洗消、清理
①在警戒區邊沿(危險區與安全區交界處)設立洗消站,選用相應的洗消藥劑。
②對進出搶險區域的人員、設施進行洗消,洗消污水的排放必須經過環保監測部門的檢測,防止造成二次污染。
a.化學消毒法:用碳酸氫鈉、氫氧化鈣、氨水等堿性溶液噴灑在染毒區域或受污染物體表面,進行化學中和,形成無毒或低毒物質。
b.物理消毒法:用吸附墊、活性炭等具有吸附能力的物質,吸附回收后轉移處理。
?、塾脟婌F水、蒸氣或惰性氣體清掃現場內事故罐、管道等工藝設施,然后用大量直流水清掃現場,特別是低洼、溝渠等處,確保不留殘氯(液)。
④清點人員、車輛及器材。
?、莩烦洌龊靡平?,安全撤離。
廣州市人民政府辦公廳秘書處 2014年5月12日印發
關注 · 廣州政府網