


穗府〔2017〕9號
廣州市人民政府關于建設工程項目審批制度改革的實施意見
各區人民政府,市政府各部門、各直屬機構:為貫徹落實《中共中央國務院關于深化投融資體制改革的意見》(中發〔2016〕18號)、《國務院關于印發清理規范投資項目報建審批事項實施方案的通知》(國發〔2016〕29號)等文件精神,大力推進簡政放權,放管結合,優化服務改革,根據相關法律法規規定并結合我市實際,現就深化我市建設工程項目審批制度改革提出如下實施意見:
一、總體要求
堅持頂層設計和切實管用相結合、長遠謀劃和即時見效相結合,突出問題導向,以進一步提高項目審批效率、大幅縮短審批時限為目標,按照“寬審、嚴管”的思路,著力簡化優化建設工程項目審批環節,著力降低制度性交易成本,著力創新項目生成和管理機制,著力推進政府職能轉變,讓基層、企業、群眾辦事更便捷、更有效率。本輪改革主要遵循以下原則:
——先易后難,分步實施。近期以簡化審批環節和優化審批流程為重點,推出一批立即可實施、能落地的改革舉措,加快推進項目落地建設。下一步,以全市“多規合一”成果為支撐,形成完善的項目策劃機制、項目聯合審批系統、審批信息共享機制,構建全流程覆蓋、全方位監管的建設工程項目審批服務體系。
——分類管理,創新機制。對企業投資項目、政府投資項目進行分類指導、分類管理、分類實施。集中精力解決企業反映的審批難、效率低、辦事慢等問題,創新審批管理模式,讓企業從改革實施中增強獲得感,進一步激活民間投資和產業投資,優化我市投資方向和結構。規范政府投資項目審批,著重解決項目前期策劃中存在的重點難點問題,強化項目可實施性,加快政府投資項目落地。
——放管結合,優化服務。把建設工程項目審批管理立足點放到為企業和群眾做好服務上,在服務中實施管理,在管理中實現服務。更加注重事前政策引導、事中事后監管約束和過程服務,探索實施審批承諾制、清單制、失信懲罰制和信用共享制,推動技術審查與行政審批分離,創新服務方式,簡化服務流程,提高綜合服務能力。
二、改善企業投資建設工程項目審批管理
堅持效率優先,通過優化審批流程、試點告知承諾制、簡化收費環節,著力解決企業反映的耗時長、審批多、收費雜等突出問題,形成吸引企業投資的廣州優勢。本輪改革后,企業投資類建設工程項目審批分為策劃與前期工作、施工前準備、建設實施、竣工驗收4個階段,以項目核準或項目備案、建設工程規劃許可證核發、建筑工程施工許可、建設工程竣工驗收備案等為主流程,并分別辦理其他行政審批、備案事項以及相關技術審查和公共服務類事項。
(一)優化審批流程。
——調整辦理事項9項。
1.項目環境影響評價審批事項不作為項目核準/備案的前置條件。項目水土保持方案審批不作為環評審批的前置條件。(責任部門:市環保局、發展改革委)
2.已取得規劃條件且具備土地供應條件的建設工程項目,可與項目核準/備案登記同步申辦建設用地規劃許可證、建設用地批準書,并開展修建性詳細規劃(或總平面規劃方案)審查。(責任部門:市國土規劃委)
3.建設工程規劃許可只審查控制性詳細規劃、規劃條件以及相關技術規定確定的規劃控制要求,不審查建筑內部平面及剖面,建筑內部平面及剖面以施工圖審查為準。(責任部門:市國土規劃委)
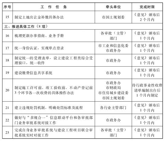
4.氣象部門承擔的房屋建筑工程和市政基礎設施工程防雷裝置設計審核、竣工驗收許可,整體納入建筑工程施工圖審查、竣工驗收備案,統一由住房城鄉建設部門監管。具體由市氣象局會同市住房城鄉建設委、編辦提出操作辦法。(責任部門:市氣象局、住房城鄉建設委)
5.地質災害危險性評估工作改在土地出讓前由土地出讓主體自行開展,不再由建設單位組織實施。對于經過地質災害易發區的跨市域的鐵路、隧道、橋梁、地鐵、公路、地表供水、輸油(氣)等單獨選址的建設工程項目,仍由建設單位組織實施地質災害危險性評估工作。(責任部門:市國土規劃委)
6.申請辦理建設工程規劃許可證,應當根據建設工程的不同類型合理確定應提交的使用土地證明文件的類型。屬于國有存量土地再利用的,可憑不動產權證(或房地產權證、國有土地使用證)、同意使用土地通知書、土地使用權屬證明書等文件報建;屬于新供應國有土地建設開發的,可憑國有土地劃撥決定書、國有土地使用權出讓合同、建設用地批準書報建;屬于集體建設用地建設的,可憑建設用地批準書、宅基地證、集體土地使用證、集體土地房產證等土地證明文件報建。(責任部門:市國土規劃委)
7.需分期投入生產或者使用的建設工程項目,其相應的環境保護設施經環保部門驗收后,主體工程可以申請竣工驗收備案。(責任部門:市住房城鄉建設委、環保局)
8.國土規劃部門在出具建設用地規劃條件時,一并將工程竣工檔案報送的要求告知建設單位,便于建設單位及時、完整收集工程檔案,以及在工程竣工后順利辦理檔案預驗收并進行檔案報送。建設工程項目檔案預驗收,既可在市辦理,也可在有條件的所屬區辦理。(責任部門:市國土規劃委)
9.建設工程招標文件備案、招標投標情況備案2個事項,不再要求項目建設單位直接辦理,由招標代理機構(招標人)通過信息平臺直接報送主管部門備案,并通過信息平臺推送至廣州公共資源交易中心。民用建筑節能設計審查結果備案事項由施工圖審圖機構通過信息平臺直接報送主管部門備案。(責任部門:市住房城鄉建設委)
——取消辦理事項5項。
10.不再審核備案制企業投資項目招標事項(招標范圍、招標方式、招標組織形式)。(責任部門:市發展改革委)
11.采用公開招標方式且選擇委托招標和全部招標的勘察、設計、監理等服務項目,在項目核準前可先行開展招標活動,不再單獨核準。(責任部門:市發展改革委)
12.非國有資金(包括集體資金)投資占控股或者主導地位且無財政性資金投資的備案制建設工程項目(含商品房屋項目),項目建設單位可以自主決定發包方式、自主決定是否進場交易,行政監督部門不再對其進行監管。(責任部門:市住房城鄉建設委、發展改革委)
13.取消用地預審前期工作、土地勘測定界技術審查、建設工程規劃驗收指標技術審查等事項。(責任部門:市國土規劃委)
14.取消前期物業招標公告及評標、前期物業管理中標備案,待《廣州市物業管理暫行辦法》相關內容修改后實施。(責任部門:市住房城鄉建設委)
——合并辦理事項5項。
15.土地供應環節,使用國有建設用地進行建設且具備土地供應條件的,出讓合同(或劃撥決定書)與建設用地規劃許可證、建設用地批準書可合并辦理,同步核發。使用集體用地建設非公寓式村民個人住宅的,鄉村建設規劃許可證與建設用地批準書可合并辦理,同步核發;使用集體用地建設公寓式村民住宅或者鄉鎮企業、鄉村公共設施和公益事業建設的,建設用地規劃許可證與建設用地批準書可合并辦理,同步核發。(責任部門:市國土規劃委)
16.“文物保護單位的保護范圍內其他工程或爆破、鉆探、挖掘等作業的許可”“文物保護單位建設控制地帶內進行建設工程許可”“進行大型基本建設工程前在工程范圍內有可能埋藏文物的地方進行考古調查、勘探的許可”“配合建設工程進行考古發掘的許可”4項合并為“建設工程文物保護和考古許可”。項目建設單位可視情況向主管部門提前申請辦理。(責任部門:市文化廣電新聞出版局)
17.“依附于城市道路建設各種管線、桿線等設施審批”“城市橋梁上架設各類市政管線審批”合并為“占用、挖掘移動、改建城市市政設施的審批”。(責任部門:市住房城鄉建設委)
18.“永久用水驗收通水”與“永久用水通水”合并為“永久用水通水”辦理。(責任部門:市水務局)
19.建設項目選址意見書核發與建設項目用地預審可合并辦理,同步核發。(責任部門:市國土規劃委)
——并聯辦理事項1項。
20.修建性詳細規劃審批后,消防審查、衛生學評價、永久供水、永久供電、人防審查、安全評價、交通評價、文保審核可依據修建性詳細規劃并聯申報和審批。(責任部門:市公安消防、衛生、水務、供電、民防、安監、交管、文保等部門)
——下放區級辦理事項3項。
21.因城鄉建設或者城鄉基礎設施維護需要臨時占用綠地審批(市管綠地除外。含省下放事項“占有城市綠地和砍伐、遷移城市樹木(gz3144001)”中的“占有城市綠地”)下放到區園林綠化行政主管部門。(責任部門:市林業和園林局)
22.建筑廢棄物處置核準(跨行政區域工程和由市建設行政主管部門審批的國家、省、市重點建設工程的建筑廢棄物處置除外)下放到區建筑廢棄物管理機構。(責任部門:市城管委)
23.公共排水設施竣工圖紙備案下放到區水務行政主管部門。(責任部門:市水務局)
(二)試點告知承諾制。
24.在廣州開發區、南沙新區試行告知承諾制,在企業投資項目核準或備案、用地、規劃、施工許可、環評等環節,對于標準明確或可通過制定標準進行管理的審批事項,項目建設單位簽訂承諾書,承諾其符合審批條件,并承諾在規定期限內提交材料、按標準進行規劃建設的,審批部門即可以承諾書為依據辦理相關許可事項。(牽頭單位:廣州開發區管委會、南沙區政府)
25.審批部門在規定時間內對項目建設單位的履行承諾情況進行檢查,發現其無法履行承諾的,撤銷行政審批決定,由項目建設單位承擔違反承諾造成后果的法律責任和所有經濟損失。對于存在失信行為的項目建設單位,取消其“承諾”資格。(牽頭單位:廣州開發區管委會、南沙區政府)
26.總結廣州開發區、南沙新區試行告知承諾制的主要措施、取得的成效、遇到的困難和問題以及有關意見建議,形成一批可復制推廣的成功經驗,并在全市范圍內逐步推廣告知承諾制。(牽頭單位:市發展改革委、政務辦)
(三)簡化收費環節。
27.除土地出讓金、稅金按國家規定執行外,實行施工許可、竣工驗收、不動產登記3個節點各收一次費。除收費節點外的審批事項,各審批部門不再將繳費完成作為審批前置要求,在完成審批后即可發放相應證照,同時出具繳費通知書,委托銀行代收,并通過建設工程項目聯合審批系統將繳費信息共享給住房城鄉建設、國土規劃部門。住房城鄉建設、國土規劃部門在進行收費節點事項審批時,在確認本環節費用繳清后發放相關證照。由市政務辦、財政局會同市住房城鄉建設委、國土規劃委分別制定分階段收費具體操作辦法。市國土規劃委另行牽頭制定土地出讓金補繳具體辦法。(牽頭部門:市政務辦、財政局、住房城鄉建設委、國土規劃委)
28.對防雷裝置設計技術評價及竣工檢測審批(審查)事項通過政府購買服務,不再向建設單位另外收費。(牽頭部門:市住房城鄉建設委、氣象局、財政局)
三、強化政府投資建設工程項目全流程管理
堅持問題導向,深化政府投資建設工程項目審批改革,重點圍繞加強項目策劃、落實項目實施條件、明確項目主體責任、做好審批服務等方面下功夫,建立和優化項目生成、評估論證管理、實施主體責任、審批服務效率、竣工驗收后評價等工作機制。本輪改革后,政府投資類建設工程項目審批分為策劃與前期工作、施工前準備、建設實施、竣工驗收4個階段,以項目建議書及可行性研究報告審批、建設工程規劃許可證核發、初步設計(概算)審查/審批、建筑工程施工許可、工程竣工財務決算審核意見等為主流程,并分別辦理其他行政審批、備案事項以及相關技術審查和公共服務類事項。
(一)構建政府投資項目策劃生成機制。
1.加強全市投資謀劃、決策和統籌協調能力,建立由市領導牽頭,市發展改革委等有關部門共同參與的投資建設項目領導決策機制,負責指導建設工程項目審批制度改革任務有效落實,研究審定三年滾動政府投資計劃,審議政府投資年度計劃,統籌決策投資及重大項目、招商引資等重大事項。由市發展改革委按規定申請設立市政府投資建設項目決策委員會(以下簡稱投委會)。(牽頭部門:市發展改革委)
2.為加強戰略謀劃,圍繞落實市委、市政府重大決策部署,依托“多規合一”信息聯動平臺,建立完善的政府投資項目庫,形成以政府投資項目三年滾動計劃為龍頭、年度政府投資項目計劃為核心,以控制性詳細規劃和土地利用規劃為支撐,多行業主管部門參與的項目策劃管理機制。市投資主管部門根據項目建設條件成熟程度和輕重緩急,在各行業主管部門申報的基礎上,綜合平衡并編制政府投資三年滾動計劃,同時與中期財政規劃相銜接,確保項目建設與資金安排相統一。市投資主管部門根據財政、國土規劃等相關部門意見,經多規符合性審查后統籌編制年度政府投資項目計劃,報市政府審定后實施。(牽頭部門:市發展改革委)
3.市國土規劃委根據三年滾動計劃所擬訂的項目,通過“多規合一”信息聯動平臺提前介入項目,牽頭會同各部門提出用地、規劃、環保等審查意見,落實用地指標,穩定規劃條件,確保計劃內項目落地。國土規劃部門編制土地利用計劃以及城市更新部門確定城市更新計劃均須提前聽取各部門意見,形成項目策劃意見,作為項目立項、安排計劃等工作的參考依據。(牽頭部門:市國土規劃委)
(二)完善政府投資項目評估論證管理機制。
4.增強政府投資的必要性和合理性。政府投資項目必須符合政府投資規定的領域和方向,符合我市國民經濟與社會發展中長期規劃、有關專項規劃和建設計劃。項目的建設規模、建設內容和投資估算應符合有關建設及投資標準。(牽頭部門:市發展改革委)
5.確保項目選址的可行性。擬建政府投資項目選址必須符合城市總體規劃、土地利用總體規劃、控制性詳細規劃以及城市環境總體規劃。對通過“多規合一”平臺納入年度政府投資項目計劃的,可先行立項,開展項目前期工作;對國土規劃、環保部門明確指出無法調整相關規劃的,發展改革部門不予立項,或項目另行選址。(牽頭部門:市發展改革委、國土規劃委)
6.加強征地拆遷的可實施性。堅持集約用地、科學選址、優化選址原則,對涉及征地拆遷的擬建項目,應對項目征地和拆遷狀況進行摸查,并充分征求項目所在行政區政府或土地房屋權屬人的初步意見。結合征拆難度對征地拆遷的可實施性和投資費用進行研究,保證落實征地拆遷主體,征地拆遷安置費用納入項目投資估算,并根據征地拆遷工作計劃做好年度資金安排。(牽頭部門:項目建設單位)
7.保證建設方案的完整性和穩定性。擬建項目立項時應包括主體工程、節水設施、機電設備安裝工程、智能化工程、裝修工程以及室外場地、道路、水、電等投入使用必須配套的全部工程內容和投資。由多個項目組成的政府投資項目,根據工程實施需要,可整體立項,也可分項目立項。立項后,應盡快開展場地調查、地質勘察和初步設計,在可行性研究階段進一步穩定建設方案和投資。(牽頭部門:項目建設單位)
8.研究投資方式的合理性。指導項目單位在可行性研究階段加強政府投資模式和與社會資本合作模式的方案比選,確定合理的投資方式。擬建項目涉及經營性內容的,有市場條件、可配置經營性資源的,原則上應采用政府與社會資本合作的投資方式;涉及公共服務,有收費基礎、可計量的,原則上應引入社會資本投資建設,通過采用政府購買服務等方式,從投資建設向補運營模式轉變。(牽頭部門:市發展改革委)
(三)強化政府投資項目審批和實施主體的責任機制。
9.建立誰審批、誰負責的審批責任制。對于納入三年滾動計劃的項目,發展改革、國土規劃、環保、住房城鄉建設等審批部門要主動與項目單位對接,積極指導項目單位完善報批材料,按期完成審批工作,加快項目落地。有關部門應在項目策劃和前期階段提供項目單位聯系方式以便于后續部門對接。(牽頭部門:各相關審批部門)
10.強化征地拆遷目標責任制。各區政府要制定土地征收工作方案及細則,分項目制定土地征收補償工作方案,落實征地拆遷責任。市屬有關部門要積極為屬地區政府順利開展征拆工作創造條件,要按照“放管服”的精神,在簡化征收補償資金支付程序、提高征拆服務費用標準和使用自由度、落實留用地和征拆安置地等方面,進一步研究出臺更有效發揮屬地區政府積極性的辦法。(牽頭部門:各區政府,市直各有關部門)
11.強化建設實施主體責任制。項目建設實施主體要制定并落實項目實施條件、年度工作計劃、年度資金計劃和投資方式比選等工作,其中年度工作計劃應與年度資金計劃相匹配。待年度資金計劃下達后,要嚴格按照年度工作計劃完成對應的實物工作量,確保項目按計劃推進。(牽頭部門:項目建設單位)
(四)優化政府投資項目審批服務效率機制。
12.由市投資主管部門立項的建設項目,投資估算在5000萬元(含)以下的,概算編制和評審均直接以經審查的施工圖為依據,不需送項目預算評審。未通過概算評審的,不得組織招標,項目的招標控制價不得超過經評審的概算中對應內容總價。(責任部門:市財政局)
13.列入廣州市國民經濟和社會發展五年規劃綱要的政府投資項目,或者市政府常務會議根據經濟和社會發展實際需要決定開展前期工作的政府投資項目,項目單位可以向市投資主管部門直接申報可行性研究報告,并在可行性研究報告中增加對項目必要性論證的內容。(責任部門:市發展改革委)
14.項目環境影響評價審批事項不作為辦理可行性研究報告批復的前置條件。項目水土保持方案審批不作為環境影響評價的前置條件。(責任部門:市環保局、發展改革委)
15.已批復項目建議書的城市軌道交通工程、公路工程、大中型道路橋隧工程等線性工程以及大中型水務工程,在工程可行性研究報告批復前,項目建設單位可按照初步設計深度先行開展設計。(責任部門:相關行業主管部門)
16.采用公開招標方式且選擇委托招標和全部招標的勘察、設計、監理等服務類項目,在項目可行性研究報告批復前,可先行開展招標活動,不再單獨核準。(責任部門:市發展改革委)
17.需分期投入生產或者使用的建設工程項目,其相應的環境保護設施經環保部門驗收后,主體工程可以申請竣工驗收備案。(責任部門:市住房城鄉建設委、環保局)
除上述事項外,本意見第二部分中相關改革事項同樣適用于政府投資項目。
(五)強化政府投資項目竣工驗收后評價機制。
18.加強政府投資項目廉情預警評估工作,對審批改革中的違紀行為進行嚴肅問責。違法違規單位列入“黑名單”予以曝光;違法單位為國有企業的,其誠信行為與公司、個人績效考核掛鉤。(牽頭部門:市監察局、發展改革委)
19.建立健全后評價制度。對行業和地區發展、環境保護、新型投融資模式等有重要意義以及涉及社會民生、社會普遍關注的重大政府投資建設工程,在項目竣工驗收并投入使用或運營2年后,由發展改革部門對項目建設實際效果與可行性研究報告、初步設計與其審批內容、其他資料進行對比分析,形成良性項目決策機制,加強政府投資項目事后監管。(牽頭部門:市發展改革委)
四、推進審批體制機制改革創新
在調整優化審批事項的基礎上,進一步創新審批管理模式,構建全流程覆蓋、全方位監管的建設工程項目審批體系。推進加強“多規合一”聯動、探索“凈地”出讓、提升審批服務水平、強化事中事后監管和誠信管理等共7大類18項改革措施。
(一)建立“多規合一”信息聯動平臺。
1.統籌利用“三規合一”成果,加快建立環境保護、文物保護、綜合交通、水資源、文化旅游、社會事業、綜合管線、人民防空等多規劃融合的“多規合一”信息聯動平臺,構建定位清晰、功能互補、統一銜接的多種規劃協調機制。(牽頭部門:市國土規劃委、發展改革委)
2.整合國土、規劃兩套坐標系為統一的坐標系統,為各級各部門推進規劃建設管理工作的技術公共服務平臺奠定技術基礎。(牽頭部門:市國土規劃委)
3.整合國土、規劃信息,建立以控制性詳細規劃為基礎,統籌布局各類專項設施用地的“一張圖”平臺,并通過信息聯動、開放共享,實現國土規劃與相關專項規劃的空間管理平臺合一,形成全市各部門信息共享的城市建設信息管理平臺。(牽頭部門:市國土規劃委)
(二)探索實施“凈地”出讓。
4.除城市更新項目和前置審批用地以外,在供地前由出讓主體(市國土規劃委或相關區政府)會同土地儲備機構牽頭完成宗地用地結案、場地環境調查與風險評估、地鐵保護、歷史建筑及文物勘查,以及通水、通電、通路、土地平整等工作,實現“凈地”出讓。(牽頭部門:市國土規劃委)
5.項目建設單位獲得土地使用權后,由出讓主體會同土地儲備機構將各行業主管部門意見、地形圖等材料移交至項目建設單位。(牽頭部門:市國土規劃委)
6.項目建設單位獲得土地使用權后,在進行項目規劃及建設過程中如需征詢民防、地鐵、航空等專業部門意見,以及其他因項目建設需要由企業向各專業部門征詢水保、衛生學、抗震、安全評價、交通評價、文保等專業意見的,由出讓主體會同土地儲備機構協調企業辦理相關審批手續。(牽頭部門:市國土規劃委)
(三)建立審批信息共享機制。
7.統一建設標準、接口標準,升級改造建設工程項目聯合審批系統,實現建設工程項目聯合審批系統與“多規合一”信息聯動平臺、各部門審批系統、繳費信息共享系統實時對接。依托建設工程項目聯合審批系統,實現項目建設周期內唯一的建設工程項目編碼,在受理、承辦、批準、辦結和告知全過程實現同一號碼、同一平臺監管,統一網上辦事大廳申報入口和政務服務中心綜合窗口辦理,統一身份認證實現網上辦事大廳單點登錄,推進申請材料和證照電子化。(牽頭部門:市政務辦及相關審批部門)
8.項目建設單位(或企業)一次性遞交經蓋章確認的紙質版申請材料并上傳掃描件,各審批部門共享相關申請材料。審批部門完成審批后上傳批復文件供其他審批部門實時查閱。各審批部門要精簡申請材料,凡是可以通過共享獲取業務辦理所需信息或證照的,不得要求申請人提交相關紙質證照材料。(牽頭部門:市政務辦及相關審批部門)
9.建設工程項目聯合審批系統使用全市統一的網上辦事身份認證體系,并實現相關審批結果同步簽發電子證照,進行信息共享和互認互用。國土規劃、住房城鄉建設部門應主動共享規劃測量、房地產測繪和人民防空工程面積測量的成果信息并互認。(牽頭部門:市政務辦及相關審批部門)
(四)提升審批管理服務水平。
10.實行建設工程項目清單管理,梳理和精簡事項申請材料,制定事項、材料、行政事業性收費3張清單,對社會公開并接受社會監督。各審批部門重新梳理辦事指南,制定各階段統一申請表單,并根據新的辦事指南對申報項目予以收件、審核、出具審批意見及審批檔案存檔等。(牽頭部門:市發展改革委、政務辦及其他相關審批部門)
11.建立主動告知審批事項制度。市政務部門在所有審批環節之前指引并告知項目建設單位、施工單位及時辦理項目開工前的立項、用地、規劃、環評、水土保持、節能節水評估和審查、施工許可等開工建設必須符合的條件,各行業主管部門應積極配合,按要求做好相關審批工作,其他手續由行業主管部門在規定或承諾時間內檢查并督促項目建設單位落實。探索制定項目竣工聯合驗收實施辦法。(牽頭部門:市政務辦)
12.建立審批聯動協調機制。涉及跨區域、跨層級的審批事項,由市政務辦牽頭召集相關部門召開審批協調會進行研究,并協調解決相關問題。(責任部門:市政務辦)
(五)試點建立聯合審圖工作機制。
13.選取部分條件成熟的建設工程項目,試點開展設計方案及施工圖聯合審查工作。在建設工程項目實施階段,由區行政審批局牽頭建立建設工程項目聯合咨詢、協調、決策機制,統一收件,并組織國土規劃、住房城鄉建設、水務、公安消防等多部門或審圖機構以征求意見或召開聯席會議等方式對建設工程項目的設計方案及施工圖開展聯合審查。(牽頭部門:廣州開發區管委會、南沙區政府)
14.審查通過后由區行政審批局統一出具聯合審查意見,再由各部門依據審查意見,根據建設單位的申請分別核發行政許可文件。經聯合審查確定的施工圖可作為建設項目后續實施建設、預售測量、竣工驗收的依據。(牽頭部門:廣州開發區管委會、南沙區政府)
(六)強化事中事后監督管理。
15.加強違法違規懲處。各相關部門嚴格按有關法規、規章執法,加大對項目建設單位、施工單位、監理單位、中介機構等的違法懲處力度并嚴格處罰。(牽頭部門:各行業主管部門)
16.規范中介服務行為。建立網上中介超市,營造公開透明、開放競爭的中介配套服務環境。各行業主管部門對中介機構的基本情況、資質等級、技術能力、信用記錄等進行審查后,將合格的中介服務機構納入建設工程項目技術審查機構備選庫,并向社會公開。(牽頭部門:各行業主管部門)
17.對壟斷性(指不超過3家)中介機構實行限時服務,非壟斷中介服務實行承諾服務,公開服務時限、服務流程、收費依據、收費標準。清理中介服務事項,制定規范中介服務管理辦法和建立中介服務評價機制。(牽頭部門:各行業主管部門)
(七)建立建設工程項目誠信檔案。
18.將企業誠信記錄、中介機構服務評價結果與行業監管結合納入社會信用體系,作為企業、中介機構及其從業人員業務考核和資格管理的重要依據。(牽頭部門:市政務辦)
五、相關要求
(一)本意見印發后,各部門按《任務工作表》有關工作和時限要求完成由本部門牽頭落實的相關工作,由市政務辦匯總后通過多種渠道向社會公布。
(二)此前已出臺的有關建設工程項目行政審批的相關政策、措施等與本意見不一致的,以本意見為準。各區結合實際情況參照實施。
附件:1.企業投資類建設工程項目審批服務流程圖
2.政府投資類建設工程項目審批服務流程圖
3.任務工作表
廣州市人民政府
2017年4月5日
附件3:
任務工作表


廣州市人民政府辦公廳秘書處 2017年4月7日印發
關注 · 廣州政府網