


點擊:查看政策原文
一、制定背景
根據國家、省的相關政策,我市不斷完善以公共租賃住房為主的住房保障體系,目前公共租賃住房已涵蓋戶籍中等偏下收入住房困難家庭、新就業無房職工和符合條件的來穗務工人員。2015年8月25日,我市出臺《廣州市人民政府辦公廳關于加強戶籍家庭住房保障工作的實施意見》(穗府辦〔2015〕46號),明確戶籍家庭公共租賃住房保障收入線準入標準、住房租賃補貼標準以及調整公共租賃住房租金收取方式和租金支付比例。該政策有效期3年,于2018年9月1日期滿。隨著我市經濟社會發展,結合政府保障能力、群眾住房需求,我市制訂《關于進一步加強戶籍家庭住房保障工作的通知》,對戶籍家庭住房保障政策進行“三調整一完善”。
二、制定依據
本《通知》根據《公共租賃住房管理辦法》(住房城鄉建設部令第11號)、《廣東省城鎮住房保障辦法》(廣東省人民政府令第181號)、《廣州市人民政府辦公廳關于印發廣州市公共租賃住房保障辦法的通知》(穗府辦規〔2016〕9號)等有關規定制定。
三、主要內容
《通知》共五條,對戶籍家庭住房保障工作進行“三調整一完善”:即調整公共租賃住房收入線準入標準,調整住房租賃補貼標準,調整公共租賃住房租金繳交標準,完善住房困難家庭的公共租賃住房保障退出機制等。具體如下:
(一)調整收入線準入標準:將現行收入線準入標準限額從家庭年人均可支配收入29434元/年調整為35660元/年(約為2017年城市常住居民人均可支配收入的65%),漲幅21%,并按照收入線調整幅度同步調整資產限額。
申請公共租賃住房保障家庭可支配收入及資產凈值限額

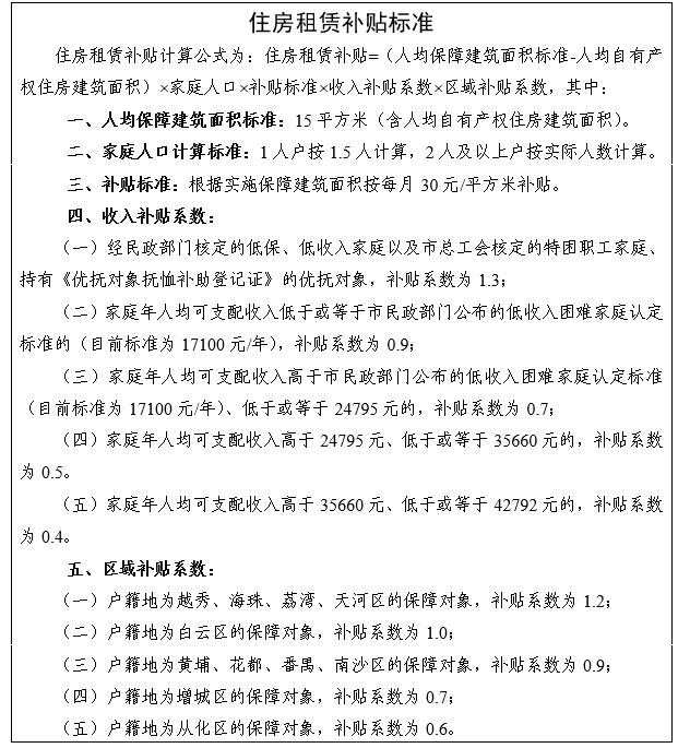
(二)調整住房租賃補貼標準:結合市場租金狀況,將租賃補貼標準從25元/平方米調整為30元/平方米;將越秀、海珠、荔灣、天河區4個區的區域補貼系數從1.1調整至1.2。按此調整后,戶均補貼額將從目前的760元/月上升至970元/月,增幅約28%。

(三)調整實物配租計租方式:1.整體下調租金繳交比例,從目前按公租房項目租金標準的20%-70%繳交調整為按10%-60%繳交,擴面后的新增人群按照70%繳交。按此調整后,租金整體下調幅度為14.29%—50%,收入越低,下調幅度越大。2.對房租占家庭月可支配收入比例超出15%的家庭,實行15%封頂制度,租金按該家庭經核定的月可支配收入的15%封頂。
按規定免交租金和按優惠租金標準(1元/m2)計租的保障對象繼續按原租金標準計收租金。
政府公共租賃住房分檔租金標準

(四)完善退出機制:給予所有經審核不再符合公共租賃住房保障資格的家庭6個月的過渡期,過渡期滿后,按收入、資產、住房情況分類處置,并下調超標租金:家庭可支配收入或資產在公租房準入限額標準1.5倍以內的,可以選擇按照公租房項目租金計租,或者按照家庭月可支配收入的20%計租;在1.5倍至3倍之間的,按照公租房項目租金的1.5倍計租;超出3倍的,必須騰退現住房。
四、答疑解惑
(一)面向戶籍家庭的公共租賃住房保障有哪幾種保障方式?
面向戶籍家庭的公共租賃住房保障有兩種方式:1.貨幣化保障,即發放住房租賃補貼,由保障家庭在市場上自行租賃住房;2.實物保障,即政府或政府指定的實施機構建設籌集公共租賃住房直接向符合條件的保障對象配租。
(二)近年來,住房保障收入線準入標準調整了幾次?
根據《廣州市人民政府辦公廳關于印發廣州市公共租賃住房保障辦法的通知》(穗府辦規〔2016〕9號),收入標準實行動態調整,由市住房城鄉建設委根據本市經濟社會發展水平和住房價格水平,參照城鎮居民人均可支配收入的一定比例確定,報市政府批準后公布執行。
自2010年以來,9年間我市已5次調整公共租賃住房(廉租住房)收入線準入標準,從2007年的7680元/年調整到2010年9600元/年、2012年15600元/年、2013年20663元/年、2015年29434元/年、2018年35660元/年,增幅達364.32%。
(三)為什么要設租金封頂計租機制?
本《通知》在公共租賃住房分檔計租的基礎上,結合國際通行的合理的低收入家庭租金占收入比例一般為15%的國際慣例,創新規定對租金支出超出該家庭經核定的月可支配收入的15%的家庭,實行15%封頂計租。租金支出始終不超過家庭可支配收入的15%,使戶籍中等偏下收入住房困難家庭的租金支出控制在合理的范圍。
(四)為什么要建立公共租賃住房平穩退出機制?
考慮到部分家庭,特別是退休人員家庭,雖然收入有所提高,但因年齡大等原因在市場上確實難以承租住房,為支持這些家庭穩定居住,按照退出住房保障但不退出現住房的思路,從可操作性、合理性出發,在現行6個月過渡期的基礎上,新增根據收入、資產和住房情況分類處理方式:承租人家庭確有住房困難,符合住房困難標準難以退出的,家庭可支配收入、資產在公租房準入限額標準1.5倍以內的(即3人家庭的家庭年人均可支配收入為53490元以內),可按照同期公租房項目租金標準計租,或者按照家庭月可支配收入的20%計租;在1.5倍至3倍之間的(即3人家庭的家庭年人均可支配收入為53490元至106980元),按照公租房項目租金標準的1.5倍計租;超出3倍(即3人家庭的家庭年人均可支配收入超出106980元)或住房不再困難的,必須騰退現住房。
關注 · 廣州政府網